
坦洲镇新冠肺炎疫情防控指挥部办公室通告
(第4号)
2022年2月28日,坦洲镇发现1例新冠病毒核酸阳性个案,目前流调溯源工作正在进行中。为进一步精准科学实施疫情防控,现就有关疫情管控措施通告如下:
一、严格划定封控管控区。将坦洲镇永一村佑胜街50号之三划为封控区,将永一村头围队划为管控区,将永一村划为防范区。
1.封控区:严格执行“封闭隔离、足不出户、服务上门”管理措施,全部人员居家隔离。
2.管控区:实行“足不出区、只进不出、严禁聚集”管理措施,原则上每户只能派1人在指定时间外出购置保障物资。
3.防范区:实行“强化社会面管控,严格限制人员聚集”管理措施。
二、严格落实坦洲镇交通临时管控。自2022年2月28日起,对进出坦洲镇的所有道路实施全面临时管控。管控期间,坦洲镇人员原则上只进不出,如重大疾病紧急就医、殡葬等确需出入的,须持24小时内核酸检测阴性证明。对不配合管控管理的人员,将根据疫情防控相关法律、法规规定,依法从严查处。
三、严控聚集性活动。全镇暂停大型会议、论坛、培训、演出、展销促销等聚集性活动。强化重点场所防控,坦洲镇娱乐场所以及网吧、电影院、健身场所、酒吧、足浴店、棋牌室等密闭场所暂停营业,餐饮场所取消堂食。镇内及跨镇公交暂停服务。
四、暂时全部停课。全镇中小学、幼儿园、托育机构及线下培训机构暂时全部停课,开课时间另行通知。
五、配合核酸检测。坦洲镇2月28日14时-22时有序开展全员核酸检测工作。请全体市民积极配合做好核酸检测,确保应检尽检,遵守采样检测点的现场秩序,做好个人防护。
六、严格做好个人防护。少聚集,不扎堆,坚持戴口罩、勤洗手、常清洁、用公筷等良好生活习惯。如有出现发热、干咳、乏力、咽痛、嗅觉减退等不适症状,立即就近发热门诊就诊,就医途中全程佩戴口罩,避免乘坐公共交通工具。
本通告自发布之日起施行,以上防控措施根据疫情进展、防控需要进行动态调整。
坦洲镇新冠肺炎疫情防控指挥部办公室
2022年2月28日
根据上级有关工作部署,因疫情防控需要,即时起,坦洲镇所有公交线路及中珠跨市公交线路暂停营运。
具体安排如下:
公共汽车615、681、682、683、684、685、686、687、688、689、935、989、991、993、994、996、997、998、999、G991、G993路等21条公交线路暂停营运;
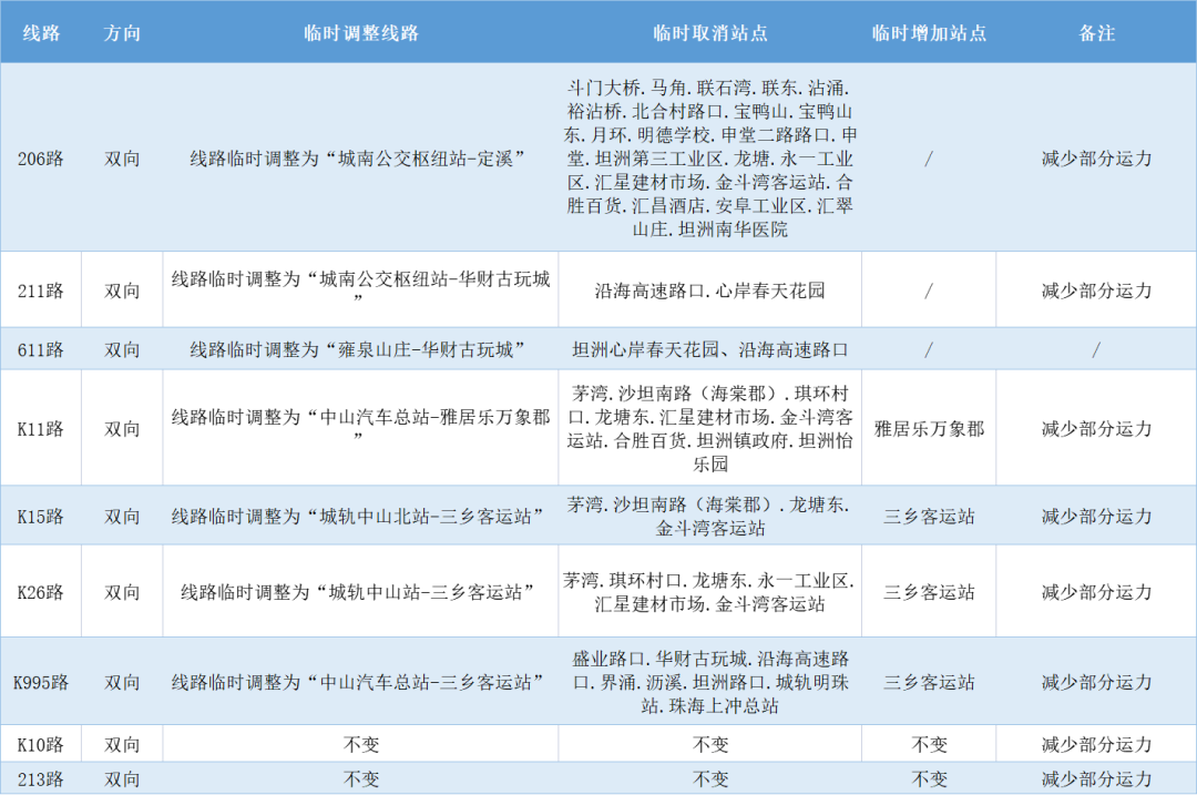
公共汽车206、211、213、611、K10、K11、K15、K26、K995路等9条公交线路临时调整线路首末站及减少运力。

不便之处,敬请原谅。线路恢复时间另行通知。
具体请关注“中山公交集团”微信公众号,或拨打公交服务热线0760-87330663咨询。
特此通告。
中山市公共交通运输集团有限公司
2022年2月28日
